近日,浙江省市场监督管理局发布关于2022年认证从业机构 “双随机、一公开”监管情况的通报,在总局抽取的 200 家自愿性认证获证组织中抽取 32 家,涉及认证机构 24 家,证书 32张,发现问题 66 条,涉及认证机构20家,证书23张。详情如下:

浙江省市场监督管理局关于 2022 年认证从业机构 “双随机、一公开”监管情况的通报
各市、县(市、区)市场监督管理局、各相关认证机构:
为规范认证市场秩序,推进质量基础建设,充分发挥认证赋能促进经济发展作用,根据《市场监管总局办公厅关于开展2022年认证从业机构“双随机、一公开”检查的通知》文件精神,浙江省局结合认证监管工作实际,在全省部署开展了认证从业机构“双随机、一公开”监督检查。现将监督检查情况通报如下:
一、 基本情况
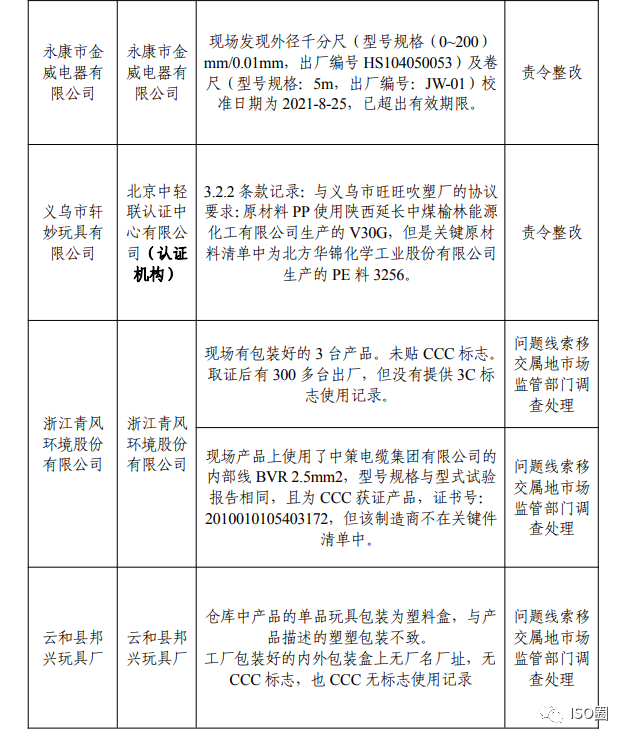
2022年认证监管重点围绕群众安全关切,守底线保安全,强化认证赋能,规范认证行为,提升认证公信力,组织开展认证活动专项检查。自愿性认证方面:在总局抽取的200家自愿性认证获证组织中抽取32家,涉及认证机构24家,证书32张,组成6个专家小组进行为期5天检查。涵盖质量管理体系、职业健康安全管理体系、环境管理体系、食品安全管理体系、有机产品、企业知识产权管理体系、汽车行业管理体系等9个自愿性认证类型。发现问题66条,涉及认证机构20家,证书23张。强制性产品认证方面:抽取全省强制性产品认证获证组织30家,涉及认证机构9家,证书45张,组成6个专家小组进行为期5天检查。涵盖家用燃气器具、电线电缆、家用和类似用途设备、儿童用品、机动车辆及安全附件等5类强制性产品,发现问题15条,涉及认证机构3家,证书17张,获证组织11家。
通过这次认证专项检查,发现多数认证机构能遵守《中华人民共和国认证认可条例》和《认证机构管理办法》,严格落实认证规范和实施规则要求,自觉履行认证主体责任,把好认证审核质量关。但也发现少数认证机构社会责任意识不强,专业能力欠缺,审核不严,认证质量不高,程序把控不到位,对获证组织跟踪调查不及时,严重影响认证公信力。
二、存在的主要问题
(一)自愿性认证方面
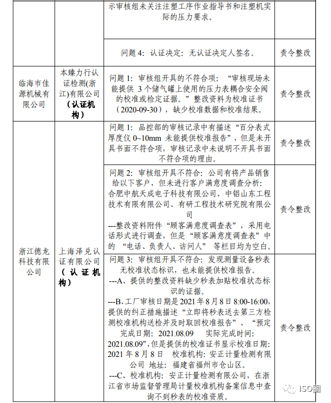
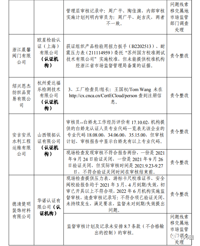
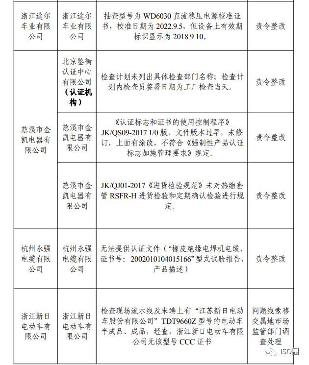
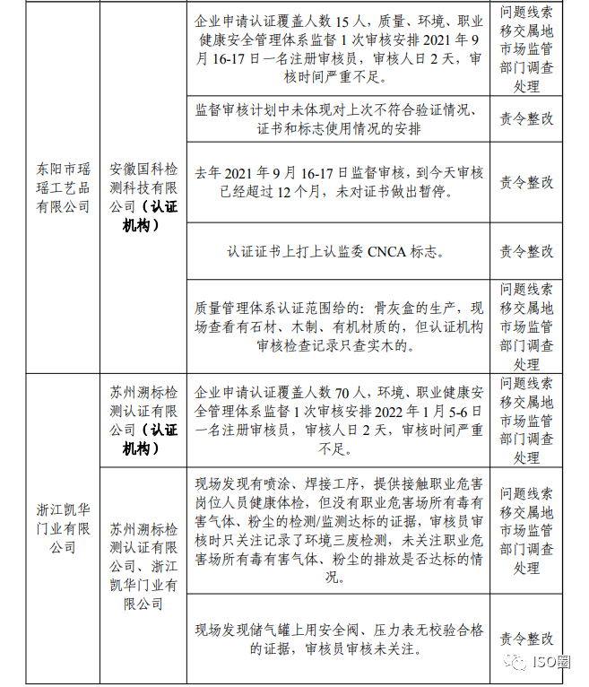
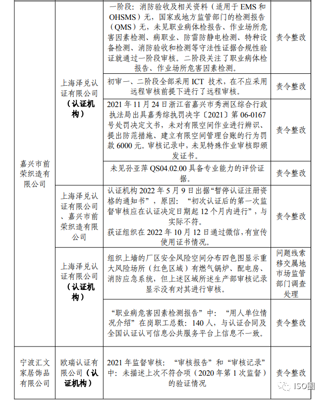
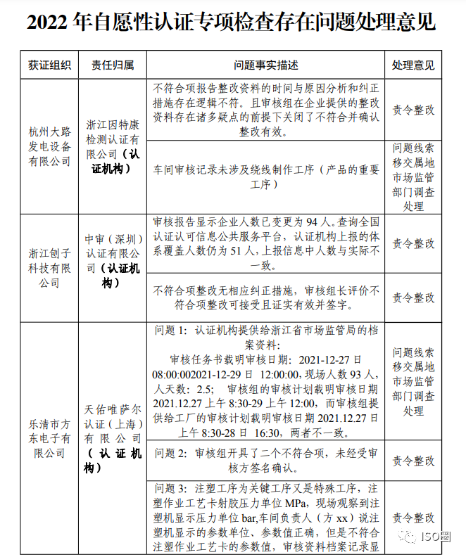
1.部分认证机构认证随意性大,未严格遵守认证规范和实施规则要求。具体反映在:审核任务书载明的审核日期与提供给工厂的审核计划载明审核日期不一致;审核报告上报信息人数与实际不一致;审核人日数与实际人日数有出入;认证证书信息前后不一致;不同企业的演练内容雷同;审核人员前后名单不一致;审核员未进行注册;审核员不具备相关专业能力;审核超期;审核时间与签字时间存在错误;无远程审核相关的成文信息;不应采用远程审核采用了远程审核;存在未按要求策划对多现场逐一审核;认证合同未明确申请认证类型、无认证合同签定时间。
2.部分认证机构审核员能力不强,业务不精,审核过程存在问题。具体反映在:审核员开具的不符合项报告存在逻辑不符;不符合项整改未形成闭环,缺少关键数据和校准结果;对重要工序存在审核遗漏,重要环节审核过程未关注;审核员不具备相应专业能力,能力评价证据缺失。
(二)强制性产品认证方面
1.少数认证机构存在未严格遵守强制性产品认证规范和实施规则。审核组对不具备校准资质的机构校准仪器的情况未进行闭环纠正;对关键原材料供应商清单中的供应商未提出审核纠正意见。
2.强制性产品认证获证组织存在违反认证规范和实施规则的情况。存在违反CCC认证标志及证书使用规定的情况;使用的计量器具存在校准不规范超期的现象;擅自使用未在制造商关键件清单中的配件;存在擅自生产未经CCC认证的目录内产品。
省局针对这次专项检查情况,组织认证机构和相关专家进行了专题讨论。重点围绕责任归属、存在违法违规现象进行了客观分析。本着实事求是,规范认证市场秩序的要求,依据《中华人民共和国认证认可条例》《认证机构管理办法》等相关法律法规规定,提出如下处理意见。对认证机构的处理:一是将问题线索移交机构所在地市场监管部门进一步调查处理,处理结果反馈省局;二是对存在轻微违法行为的机构责令限期整改,整改结果反馈省局;三是将存在问题的机构通报国家市场监管总局。对获证组织的处理:一是将问题线索移交获证组织所在地市场监管部门调查处理;二是通报认证机构,责令认证机构落实跟踪调查责任,进行证书暂停、撒销;三是责令相关认证机构督促存在轻微违法行为获证组织进行整改(详见附件1、2)。
四、工作要求
(一)提高政治站位。各单位要以学习贯彻党的二十大精神为契机,增强新时代新发展的使命感和责任感,强化对认证监管工作的重要性认识,落实监管责任,严肃查处虚假认证、买证卖证等违法行动,整治认证乱象,保持高压态势,为推进我省两个先行,实现共同富裕创造良好条件。
(二)落实主体责任。各级市场监管部门要强化对认证活动的监管,规范认证行为,维护认证的严肃性、有效性。认证机构要增强社会责任意识,强化行业自律,注重职业操守,加强对认证人员管理和培训,不断提高认证人员的综合能力和业务素养。获证组织要自觉遵循认证规则和认证基本规范要求,强化获证产品质量管控,确保认证持续有效,发挥好认证赋能促进发展的作用。
(三)强化问题处置。各单位要根据省局的要求,督促认证机构和获证组织进行整改,形成监管闭环。对省局移交的违法违规问题线索要及时落实执法力量开展调查处理,严格按照《中华人民共和国认证认可条例》和《认证机构管理办法》,加大处理力度,责令机构整改的必须有机构整改书面回复,符合立案条件的必须立案。省局将对处置情况进行跟踪。相关认证机构要对移交的问题线索,及时落实人员进行调查,需获证组织配合整改的,认证机构应督促其整改,未及时整改或整改不到位,应按照《中华人民共和国认证认可条例》相关规定暂停其使用直至撤销认证证书。相关市场监管部门和认证机构请在4月30日前要将处理情况报省局。
联系人:方烨,电话:0571-89765132。
附件:1.2022年自愿性认证专项检查存在问题处理意见
2.2022年强制性产品认证专项检查存在问题处理意见
浙江省市场监督管理局
2023年3月10日