摘要
近日,徐州市铜山区市场监督管理局发布行政处罚决定书,江苏九州认证有限公司因在认证活动中:①未验证获证方不符合项纠正措施的有效性、②没有审核获证方在用计量器具的检验或校准报告等原因。被处罚款9.5万元,没收违法所得7000元。详情如下:
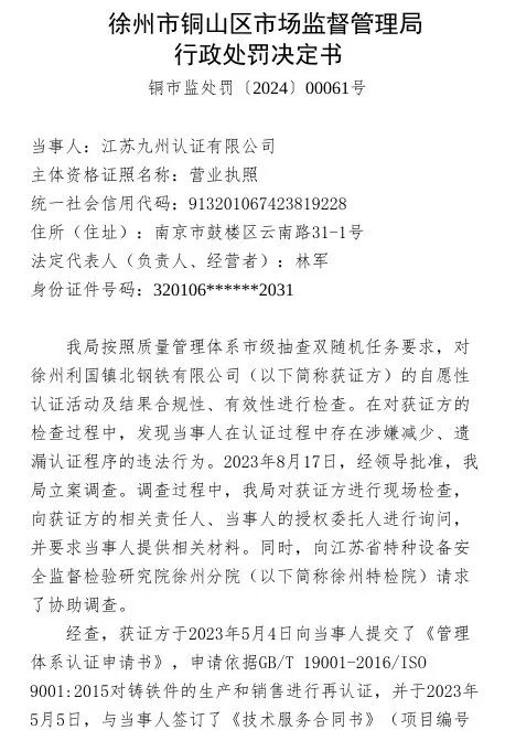
行政处罚决定书文号:铜市监处罚〔2024〕00061号 处罚类别 :罚款,没收违法所得。 处罚决定日期 :2024年05月09日 处罚内容:罚款金额95,000元;没收违法所得7,000元;行政处罚种类:罚款,没收违法所得; 罚款金额:9.5万元 违法行为类型:(旧)违反产品、服务、管理体系认证管理规定的行为及其从属。 违法事实 :我局按照质量管理体系市级抽查双随机任务要求,对徐州利国镇北钢铁有限公司(以下简称获证方)的自愿性认证活动及结果合规性、有效性进行检查。在对获证方的检查过程中,发现当事人在认证过程中存在涉嫌减少、遗漏认证程序的违法行为。一、当事人未验证获证方不符合项纠正措施的有效性 二、当事人未审核获证方测量溯源 当事人在认证过程中,没有审核获证方在用计量器具的检验或校准报告。 处罚依据 :《中华人民共和国认证认可条例》第六十条。 处罚机关 :徐州市铜山区市场监督管理局
手机
联系电话
微信扫一扫

微信扫一扫
