0769-23059001
您当前的位置: 首页>>新闻中心>>行业新闻
警示丨一咨询公司涉嫌伪造认证证书,一张800元给钱就卖!不用审核!凭营业执照办理!
发布日期:2024-04-10 | 返回列表

摘要

近期,裕华区市场监督管理局处罚案件信息公开显示石家庄雷万认证服务有限公司涉嫌非卖买卖五张认证证书获利4200元,被处以罚款30000元。


图片


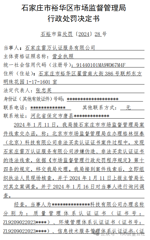
行政处罚决定书文号:冀市监石处〔2024〕13010824001053号


当事人:石家庄雷万认证服务有限公司


统一社会信用代码:91440101MA9WD67M4F


违法行为类型:非法买卖或者转让认证证书。


主要违法事实:经查,当事人为************办理名称分别为:质量管理体系认证证书(证书号:ZL9209022023****)、环境管理体系认证证书(证书号:ZL9209022023****)、信息技术服务管理体系认证证书(证书号:ZL9209022023****)、信息安全管理体系认证证书(证书号:ZL9209022023****)、商品售后服务评价体系认证证书(证书号:ZL9209022023****)五张认证证书,共收取费用4200元。在办理上述五张认证证书期间未对格林恒泰(北京)科技有限公司开展任何审计工作,仅凭营业执照为其办理了上述五张认证证书。


行政处罚依据:《中华人民共和国产品质量法》第五十五条,《中华人民共和国产品质量法》第六十条,《中华人民共和国行政处罚法》第二十三条,《认证证书和认证标志管理办法》第二十九条。


罚款金额:罚款3.0000万元;


作出行政处罚决定机关名称:裕华区市场监督管理局


作出行政处罚决定日期:2024年03月28日

图片

图片

图片



图片图片

声明:本文所用视频、图片、文字部分来源于互联网,版权属原作者所有。如涉及到版权问题,请及时和我们联系,我们会尽快在24小时内删除相关内容,谢谢!

图片


图片
●警示丨竹篮打水一场空!一认证机构倒卖校准假证书获利17万元被罚全部没收!
科普丨ESD静电防护体系认证
重磅丨国家认监委发文明确直接涉碳类认证规则备案要求!
警示丨一认证机构因忽视质量手册、程序文件中缺少关键性过程描述的审核被处罚5万元!
警示丨认证一次性通过、一步到位直接发证、一手全包?这家认证机构遭举报立案!