0769-23059001
您当前的位置: 首页>>新闻中心>>行业新闻
这些红线不能碰!认证领域涉企行政合规指导清单
发布日期:2024-01-24 | 返回列表

  近日,江苏省市场监管局印发江苏省市场监督管理涉企行政合规指导清单,围绕登记注册、信用监管、反垄断、价格、反不正当竞争、网络交易、广告、产品质量、食品、特种设备、计量、标准、认证、检验检测等市场监管主要执法领域,设置行政合规事项、常见违法行为表现、法律依据及违法责任、风险等级、合规建议等内容,靠前帮助企业认识违法风险点,提前做好风险防范。

以下节选认证领域涉企行政合规指导清单供收藏学习

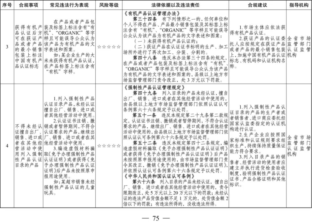
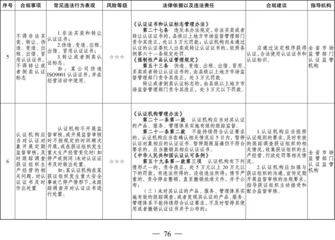
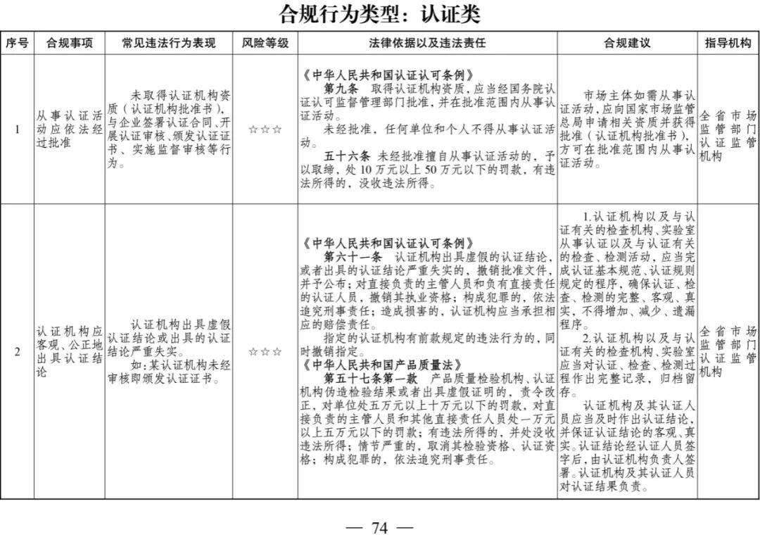
合规行为类型:认证类

点击可看大图


图片

图片

图片

图片图片


声明:本文所用视频、图片、文字部分来源于互联网,版权属原作者所有。如涉及到版权问题,请及时和我们联系,我们会尽快在24小时内删除相关内容,谢谢!

图片


图片
警示丨一认证机构被罚10万元
家庭案例丨让你五分钟明白什么是 ISO9001
重磅丨2023年认证机构“双随机、一公开”检查结果公布
收藏丨CCAA审核员备考攻略
120家检测机构监督抽查结果通报