被通报的是东南大学电子学院8寸探针台采购(三次)项目,这个项目进行了三次招标,不过在2月14日、3月9日的两次招标中,学校以“有效投标供应商不足三家”废标了;从流程上看没有问题。
今年的4月19日,东南大学进行了第三次招标,最后被西安的一家企业中标,金额为159,500美元,中标产品为美国FormFactor公司生产的探针。
11月7日,“东南大学被财政部点名通报”的话题冲上热搜,引发舆论关注。记者在财政部官网披露的信息中了解到,东南大学此次之所以被通报,是由于该校此前发出的一项招标采购信息中,存在“以不合理的条件对供应商实行差别待遇或歧视待遇的情形”,财政部因此对东南大学以及代理机构均作出警告的行政处罚。

东南大学。图据学校官网
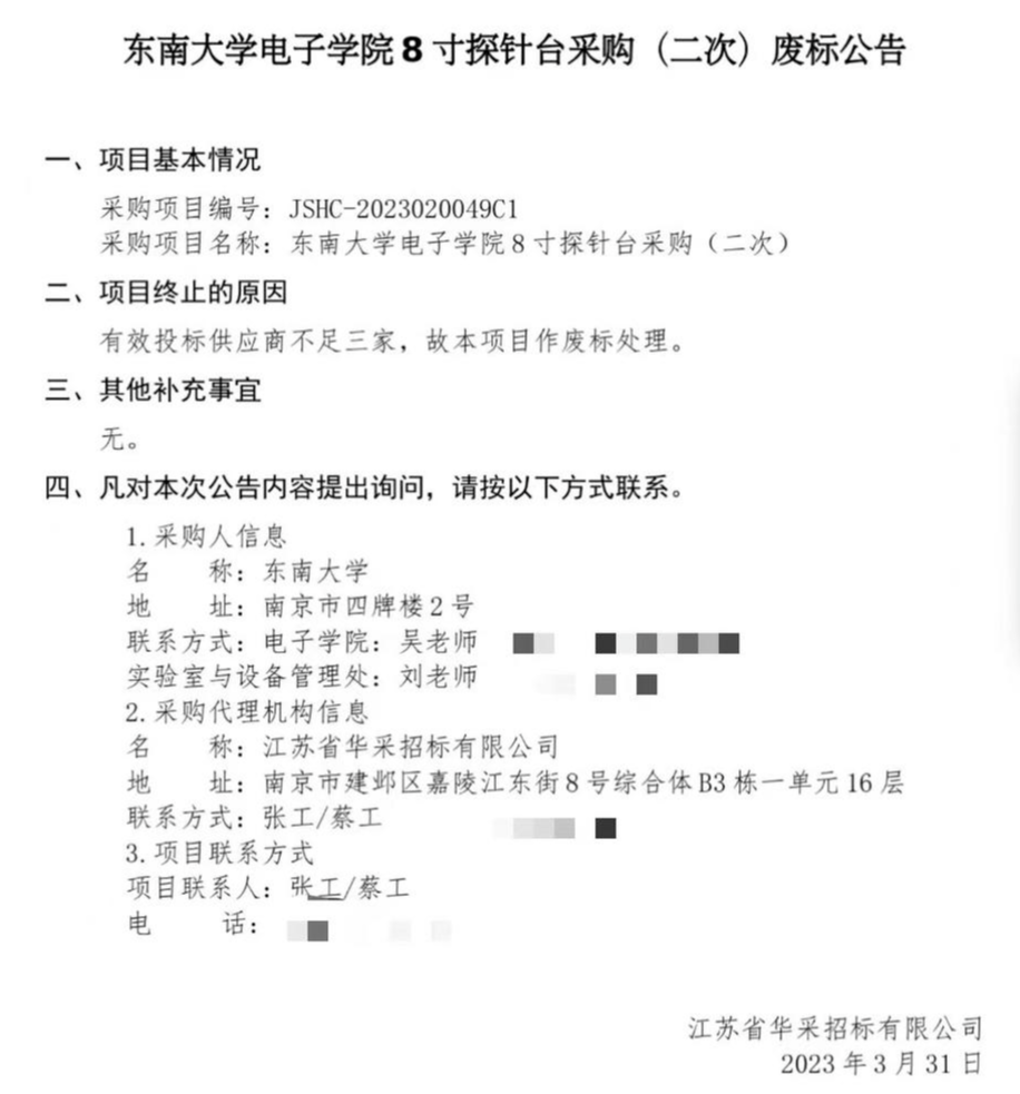
同时,记者检索东南大学采购中心官网发现,东南大学今年对该项目曾进行三次招标,但前两次均被废标,废标理由为“有效投标供应商不足三家”。向财政部投诉该项目招标的企业回应记者称,学校招标的关键性指标中,其中一项是“要求取得外国联盟认证”,但该认证非我国制定的强制标准,这意味着国内绝大部分企业都不具备相关资质。记者注意到,财政部官网在今年10月16日对涉及东南大学招标文件连续发出两则行政处罚结果公告(第2102号、第2103号)。这两则公告均指出:财政部国库司在依法对“东南大学电子学院8寸探针台采购(三次)项目”(以下称本项目,项目编号:JSHC-2023020049C1)投诉处理过程中,发现招标文件存在以不合理的条件对供应商实行差别待遇或歧视待遇的情形。
两则公告给定的处罚结果为:根据《中华人民共和国政府采购法》第七十一条第(三)项的规定,决定分别对东南大学、江苏省华采招标有限公司作出警告的行政处罚。记者在东南大学采购中心官网看到,今年2月14日、3月9日、4月19日,东南大学电子学院三次发布“8寸探针台采购”公开招标公告。值得注意的是,前两次公开招标后不久,该校又相继发出废标公告。

东南大学公开的(二次)废标公告
其中,2月14日首次发布招标公告后,3月7日,东南大学发出废标公告,项目终止原因为“到提交投标文件截止时间,提交投标文件的供应商不足三家,故本项目作流标处理”。在3月9日发出第二次招标公告后,该校又在3月31日第二次对该项目发出废标公告,理由仍系“有效投标供应商不足三家”。直到4月19日东南大学发出该项目第3次招标后,5月12日,相关项目有了中标公司。根据该校公开的中标结果,中标的供应商为西安思密康电子科技有限公司,中标金额为159,500美元,中标产品为美国FormFactor公司生产的探针。对于东南大学的招标要求,财政部官网今年8月24日发布的一则“投诉处理结果公告”显示,深圳市展芯科技有限公司作为投诉人,向财政部投诉代理机构商江苏省华采招标有限公司以及东南大学。根据该公告,投诉人具体投诉事项为:1,招标文件存在以不合理的条件对供应商实行差别待遇或者歧视待遇的问题;2,代理机构的质疑答复不合理。对此,财政部给出的处理结果显示,根据《政府采购质疑和投诉办法》(财政部令第94号)第三十一条第(四)项规定及第二十九条第(一)项规定,认定投诉事项1成立,但投诉事项2属于无效投诉。财政部责令采购人、代理机构就以不合理的条件对供应商实行差别待遇或歧视待遇的问题限期改正。

财政部相关投诉处理结果公告
东南大学发布的招标文件,何以涉嫌对供应商的歧视?联系上作为投诉人的深圳市展芯科技有限公司,一名工作人员向红星新闻记者解释,东南大学电子学院发布的招标要求中,其中一项将“SEMI S2专业资质认证”列为探针台设备的关键性指标,而这实际是一项外国联盟认证资质,并非我国制定的强制标准。公开资料显示,SEMI S2是由半导体工业的全球执行联盟出具的认证,该联盟成立于1970年,总部位于美国加州,SEMI之下的安全工作小组制定了一套适用于半导体及平面显示器制造设备的环境、安全及健康的效能的标准,由此发展出SEMI S2国际安全指引的工业评估应用方式。该认证不属于我国强制认证的范畴。“招标要求的关键指标是外国认证标准,在国内绝大部分企业都不具备,如果将这一要求列为关键性指标,其实就是让大部分企业都失去了投标的资格。”前述工作人员说。11月7日,记者多次致电东南大学电子学院多名与该招标项目相关的教师,但对方均拒绝回应。
声明:本文所用视频、图片、文字部分来源于互联网,版权属原作者所有。如涉及到版权问题,请及时和我们联系,我们会尽快在24小时内删除相关内容,谢谢!
