近日,多地市场监管部门发布认证行业“双随机·一公开”检查结果通报。包括天津市、云南省、山东省、辽宁省、广东省、山西省、贵州省等通报了百余家认证机构检查结果,其中多家认证机构被移交查处。详情如下:
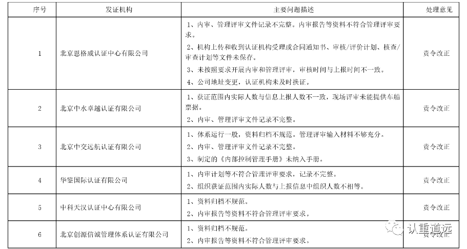
1 天津市 天津市市场监督管理委员会关于2023年认证从业机构“双随机 一公开”检查结果的通报 津市场监管认〔2023〕23号 各区市场监管局,各有关认证机构及获证组织: 为进一步规范认证市场秩序,提升认证有效性和公信力,按照《市场监管总局办公厅关于开展2023年认证从业机构“双随机、一公开”检查的通知》(市监认证函〔2023〕83号)要求,市市场监管委组织开展了2023年认证从业机构“双随机、一公开”检查工作。现将检查有关情况通报如下。 一、检查基本情况 本次检查依托全国统一的“认证行政监管系统”,由市场监管总局统一抽取被检查对象,市市场监管委统筹协调安排,由获证组织所在区市场监管局采用获证组织现场查验、档案检查、从业人员询问等方式进行专项检查。重点检查认证机构认证人员不到现场、伪造认证档案、超范围认证、认证实施过程中未对关键过程和场所进行审核、未作认证决定即颁发认证证书、未按规定实施监督审核、严重减少审核时间、审核组不具备相应资格和技术专业能力、远程审核不规范、上报信息不及时不准确等行为。 此次专项检查,共抽取位于我市的181个获证组织,覆盖全市16个区,涉及27家国内认证机构颁发的认证证书181张,其中:质量管理体系认证证书137张,商品售后服务评价认证证书12张,有机产品认证证书6张,其他管理体系认证证书17张,其他服务认证证书8张,其他自愿性产品认证证书1张。 本次专项检查共发现认证机构及获证组织存在的各类问题74个,涉及16家认证机构和48家获证组织,问题发现率分别为59.3%、26.5%。具体情况详见附件。 二、检查发现的主要问题 此次检查发现的主要问题有: 一是部分认证机构违法违规开展认证活动。主要表现在:遗漏认证规则规定的程序;在认证过程中未按照认证基本规范进行审核;认证合同存在涂改情况、未填写覆盖人数与审核时间;审核计划中审核范围前后不一致、审核报告内容与证书覆盖业务范围不符等。 二是部分获证组织能力保持不足。主要表现在:部分管理制度未有效落实,管理者代表对企业管理体系相关知识不了解;内审和管理评审不完善;质量管理手册有变化未及时进行修订;程序文件有错漏,未及时更新;外来文件未更新;质量认证体系运行中记录清单不全,获证组织文件档案管理不规范。 三是部分获证组织无法现场查验。由于停工停产或异地搬迁等原因,执法人员未能进一步核实认证活动的有效性。针对上述情况,相关区市场监管局已督促认证机构对相关获证组织的认证证书进行了暂停或撤销处理。 其中,劳盛质量认证(上海)有限公司因涉嫌存在遗漏认证规则规定的程序行为,被立案调查;山东赛格认证技术有限公司因涉嫌在认证过程中未按照认证实施规则规定的程序要求进行,问题线索已移送至属地市场监管局。朗实认证(北京)有限公司、山东赛格认证技术有限公司等部分认证机构因认证活动中存在不规范的行为,相关区市场监管局已责令限期整改或督促自行整改。我委将继续跟进相关问题的整改,做好后处理。 三、下一步工作要求 一是高度重视检查结果,扎实开展问题整改。各认证机构、获证组织要高度重视本次专项检查发现的问题,引以为戒、杜绝类似问题重复发生。相关认证机构要全面分析查找原因,对照认证相关技术规范和标准的要求,逐条逐项进行查漏补缺,自查自纠。同时要协助获证组织查找生产运行中存在的问题,确保做到全面整改,不留死角。 二是依法依规开展认证,确保认证真实有效。各认证机构要严格按照法律法规、标准和规则的要求,完整、客观、公正地开展第三方认证;不得超出批准范围从事认证活动;不得在认证活动中随意增加、减少或者遗漏程序要求;及时对认证的产品、服务、管理体系实施有效的跟踪调查,发现不能持续符合认证要求,应及时暂停其使用或者撤销认证证书并予公布。 三是加大认证监管力度,规范认证市场秩序。各区市场监管局要严格履行认证监管职能,加快涉嫌违法违规案件的办理进度,及时跟踪相关认证机构和获证企业的问题整改清零情况,做到问题清单整改不完不放过;要运用“互联网+”大数据、“双随机、一公开”的监管方式,强化事中事后监管,减少多头多层重复执法;对检查发现问题较多的、投诉举报多的,要加大认证监督检查频次和力度,严查认证违法行为,规范认证市场秩序,在推动我市高质量发展中做出贡献。 附件:2023年天津市认证从业机构“双随机、一公开”检查结果汇总 2023年10月16日 (此件主动公开) 2 云南省 云南省市场监督管理局关于2023年自愿性认证从业机构“双随机、一公开”检查情况公示 各州、市市场监督管理局,各有关认证机构: 根据《市场监管总局办公厅关于开展2023年认证从业机构“双随机、一公开”检查的通知》(市监认证函〔2023〕83号)和《云南省市场监督管理局关于印发2023年度“双随机、一公开”抽查工作方案的通知》(云市监办发〔2023〕5号)要求,我局组织各州(市)市场监管局开展了2023年自愿性认证从业机构“双随机、一公开”检查工作。本次“双随机、一公开”监督检查共计对17家认证机构签发自愿性认证证书所涉的180家获证企业的现场审核、管理体系运行、关键过程控制、证书及标志使用等方面情况进行现场查验,并通过问询认证人员、调阅认证档案以及到获证组织现场检查等方式对相关认证活动进行了追溯,核查有关认证活动的合法性、合规性和有效性。经核查,其中11家认证机构签发证书所涉的32家企业存在42个认证运行问题,其余6家认证机构签发证书所涉企业暂未发现相关问题。根据市场监管总局《关于全面推进“双随机、一公开”监管工作的通知》(国市监信〔2019〕38号)要求,现将检查情况予以公示,接受社会监督。 下一步,省市场监管局将加大对认证活动、认证结果的监督检查力度,以问题为导向,依法严厉查处并坚决纠治认证违法违规行为,整治规范认证市场秩序,推动云南省认证行业高质量发展。 云南省市场监督管理局 2023年11月8日
手机
联系电话
微信扫一扫

微信扫一扫
