摘要
当事人以其他不正当手段扰乱商标代理市场秩序的行为,违反了《中华人民共和国商标法实施条例》第八十八条第(一)项之规定,依据《中华人民共和国商标法》第六十八条之规定,依法应予处罚。处罚:1.给予警告;2.罚款10000元。 详情如下:
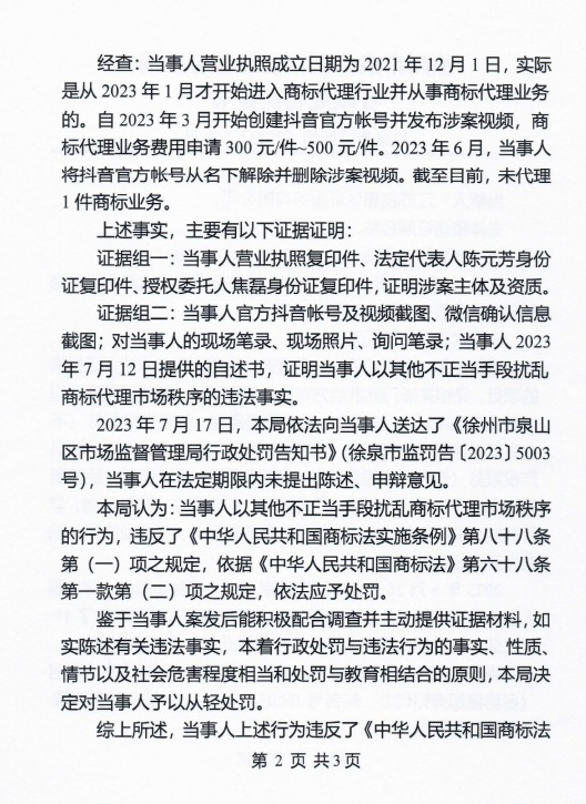
最新公示丨江苏嘉恩认证服务有限公司 行政处罚信息 行政处罚决定书文号: 徐泉市监处罚〔2023〕060号 违法行为类型: 违反商标代理机构管理规定行为及其从属 处罚依据: 《商标法》第六十八条第一款 主要违法事实: 当事人营业执照成立日期为2021年12月1日,实际是从2023年1月才开始进入商标代理行业并从事商标代理业务的。自2023年3月开始创建抖音官方帐号并发布涉案视频,商标代理业务费用申请300元/件~500元/件。2023年6月,当事人将抖音官方帐号从名下解除并删除涉案视频。截至目前,未代理1件商标业务。综上所述,当事人以其他不正当手段扰乱商标代理市场秩序的行为,违反了《中华人民共和国商标法实施条例》第八十八条第(一)项之规定,依据《中华人民共和国商标法》第六十八条之规定,依法应予处罚。鉴于当事人案发后能积极配合调查,主动提供相关证据,如实陈述有关违法事实,本着行政处罚与违法行为的事实、性质、情节以及社会危害程度相当和处罚与教育相结合的原则,本局决定对当事人予以从轻处罚,并责令当事人立即整改,处罚如下:1.给予警告;2.罚款10000元。 处罚种类: 警告,罚款 行政处罚内容: 罚款金额10,000元; 行政处罚种类:警告,罚款;罚款金额: 1万元 没收金额: 作出行政处 罚机关名称: 徐州市泉山区市场监督管理局
手机
联系电话
微信扫一扫

微信扫一扫
