0769-23059001
您当前的位置: 首页>>新闻中心>>行业新闻
第11张罚单丨一认证机构被罚没超10万!
发布日期:2023-08-12 | 返回列表

近日,上海市市场监督管理局发布行政处罚决定书,上海国兴标认证有限公司在认证过程中存在违法行为,被处以罚款9万元,没收违法所得1.8万元。这是上海市各区市场监管部门本年度对认证机构开具的第11张行政处罚决定书。




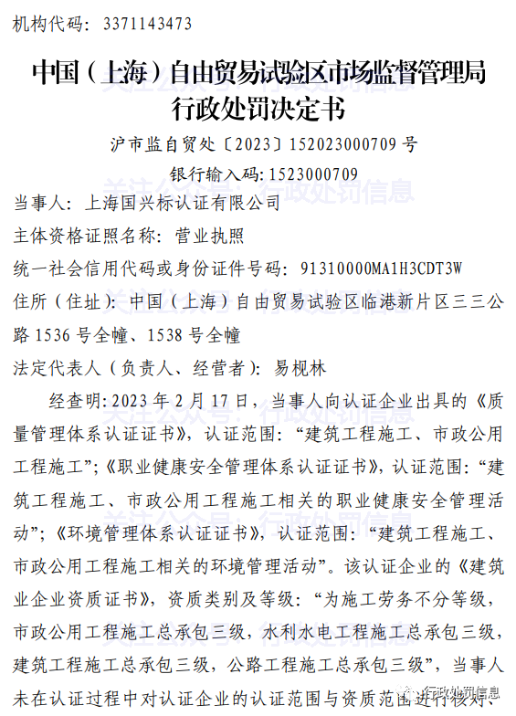
最新公示丨上海国兴标认证有限公司



处罚原因简述

当事人未在认证过程中对认证企业的认证范围与资质范围进行核对、确认,遗漏程序导致出具的认证证书的认证范围超出了认证企业的资质范围。 

图片



图片图片图片





2023年度
上海市对认证机构开具的行政处罚决定书

01
嘉定区市监局→世财认证(天津)有限公司

图片

02
宝山区市监局→北京华思联认证中心

图片

03
普陀区市监局→中标华信(北京)认证中心有限公司

图片

04
嘉定区市监局→艾隶认证服务(上海)有限公司

图片

05
浦东新区市监局→上海黎国屏认证有限公司

图片

06
普陀区市监局→思睿认证(上海)有限公司

图片

07
崇明区市监局→中鉴认证有限责任公司

图片

08
徐汇区市监局→北京中再联合检验认证有限公司

图片

09
浦东新区市监局→上海爱尚恩典认证有限公司

图片

10
浦东新区市监局→质星检测认证(上海)有限公司

图片

图片图片


<span data-darkmode-bgcolor-16472204648921="rgb(25, 25, 25)" data-darkmode-original-bgcolor-16472204648921="#fff|rgb(255, 255, 255)" data-darkmode-color-16472204648921="rgb(163, 163, 163)" data-darkmode-original-color-16472204648921="#fff|rgb(9, 9, 9)|rgb(0, 0, 0)" data-style="outline: 0px; max-width: 100%; color: rgb(0, 0, 0); box-sizing: border-box !important; overflow-wrap: break-word !important;" data-darkmode-bgcolor-16473110322727="rgb(25, 25, 25)" data-darkmode-original-bgcolor-16473110322727="#fff|rgb(255, 255, 255)" data-darkmode-color-16473110322727=&