近日,上海市多个区市场监督管理局发布行政处罚决定书,涉及3家认证机构认证过程中存在违法行为,处以金额不等的行政处罚,罚没总金额近20万。
涉及的认证机构包括:
中标华信(北京)认证中心有限公司
艾隶认证服务(上海)有限公司
上海黎国屏认证有限公司
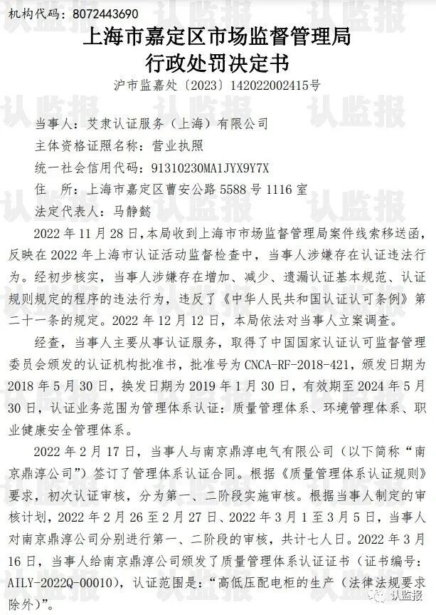
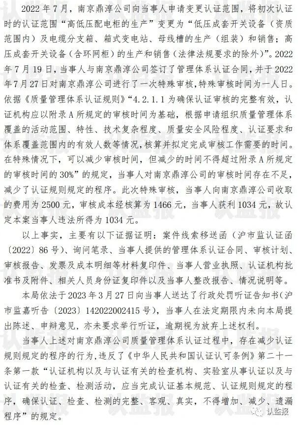
获证企业将认证机构推荐给部分客户进行开展管理体系认证,已构成了认证机构对介绍的客户管理体系认证公正性的威胁。并在审核中也未对相关的公正性威胁进行调查。 事人对南京**公司的审核时间存在不足,减少了认证规则规定的程序。 1、审核员不具备50430资格,而对工程施工进行进行了审核; 2、未见到针对该施工现场进行审核的材料; 3、认证证书上的获证组织地址与获证组织的安全生产许可证地址不一致。
手机
联系电话
微信扫一扫

微信扫一扫
