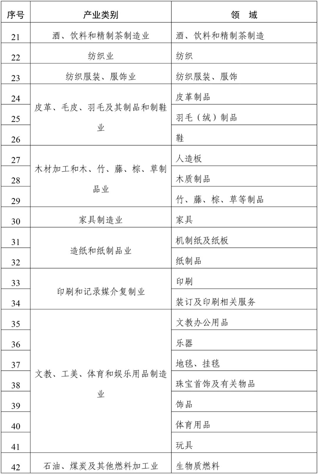
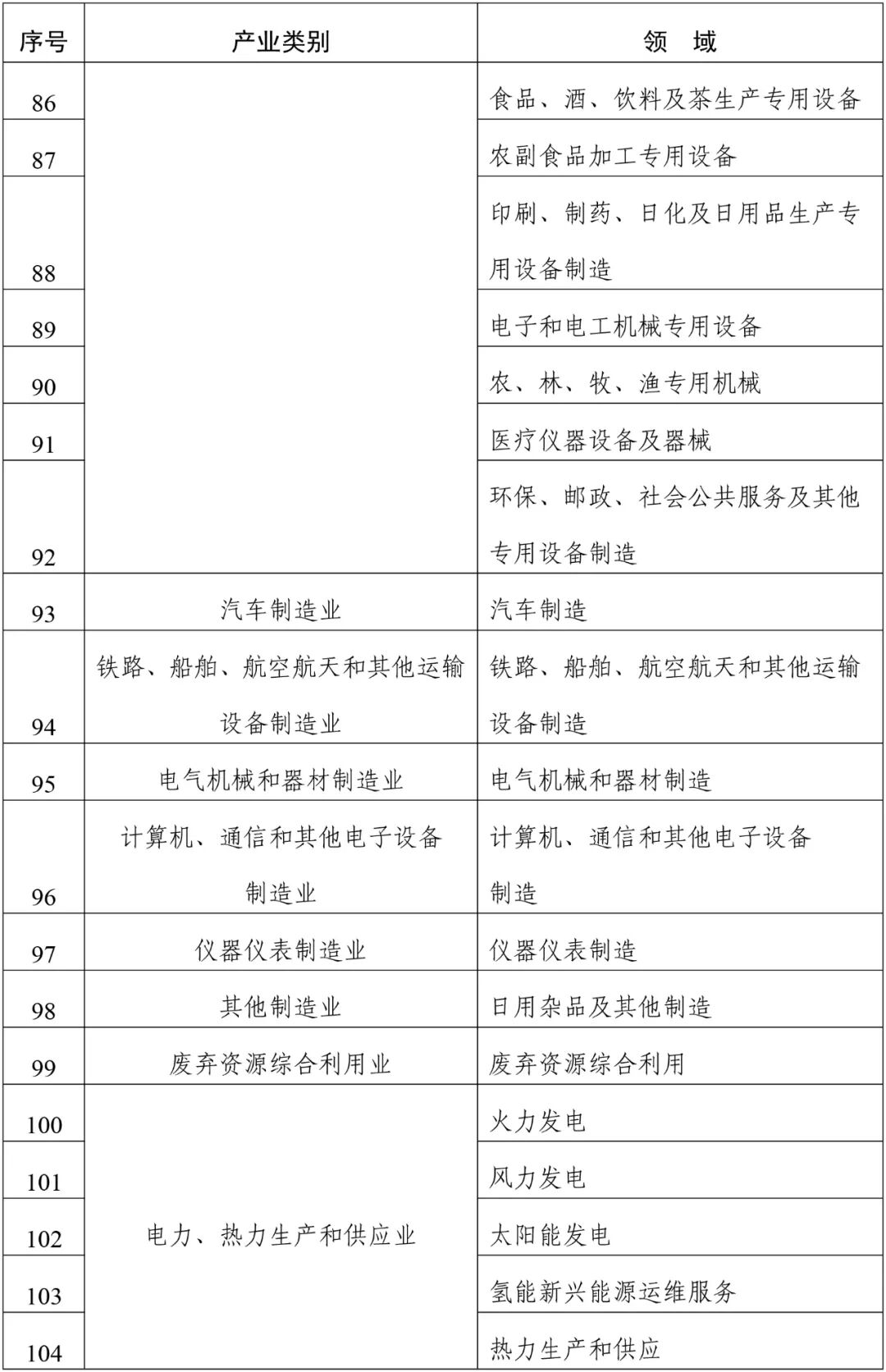
国家市场监督管理总局发布2024年第24号公告,该局会同国务院有关部门,深入贯彻新发展理念,以促进消费、扩大内需,引领绿色消费,促进新质生产力发展等为目标,围绕产业高质量发展、绿色低碳转型,统筹考虑国际标准化组织(ISO)、国际电工委员会(IEC)标准战略中的重点领域、企业标准自我声明公开情况、消费者关注度以及标准对产品和服务质量提升效果,提出并发布《2024年度实施企业标准“领跑者”重点领域》,共包含146个重点领域。
市场监管总局关于发布《2024年度实施企业标准“领跑者”重点领域》的公告
为贯彻落实《国家标准化发展纲要》《推动大规模设备更新和消费品以旧换新行动方案》等要求,依据《市场监管总局等八部门关于实施企业标准“领跑者”制度的意见》,市场监管总局会同国务院有关部门,深入贯彻新发展理念,以促进消费、扩大内需,引领绿色消费,促进新质生产力发展等为目标,围绕产业高质量发展、绿色低碳转型,统筹考虑国际标准化组织(ISO)、国际电工委员会(IEC)标准战略中的重点领域、企业标准自我声明公开情况、消费者关注度以及标准对产品和服务质量提升效果,提出《2024年度实施企业标准“领跑者”重点领域》,现予以公告。
市场监管总局
2024年6月18日
手机
联系电话
微信扫一扫

微信扫一扫
