0769-23059001
您当前的位置: 首页>>新闻中心>>行业新闻
13项强制性国家标准已废止
发布日期:2024-06-05 | 返回列表

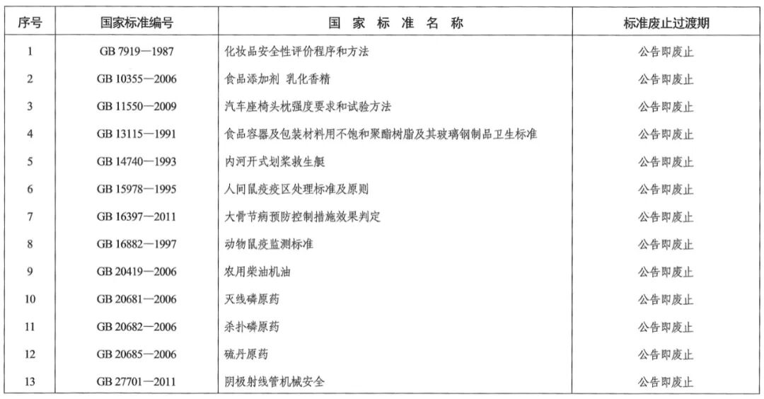
近日,2024第11号国家标准公告发布,国家市场监督管理总局(国家标准化管理委员会)废止《化妆品安全性评价程序和方法》等13项强制性国家标准,详情如下:

图片


关于废止《化妆品安全性评价程序和方法》等13项强制性国家标准的公告

国家市场监督管理总局(国家标准化管理委员会)废止《化妆品安全性评价程序和方法》等13项强制性国家标准,现予以公告。


国家市场监督管理总局 国家标准化管理委员会

2024-05-28

附件:

图片

图片图片

声明:本文所用视频、图片、文字部分来源于互联网,版权属原作者所有。如涉及到版权问题,请及时和我们联系,我们会尽快在24小时内删除相关内容,谢谢!

6644268589cfe.jpg


图片
6项强制性国家标准批准发布
警示丨“告知承诺”千万别乱搞,一认证机构被撤销认证资质!
(全)ISO类主要体系介绍,建议收藏!
企业申请五星售后服务认证,需要提供哪些资料?
市场监管总局发布147种产品质量监督抽查实施细则