近期,市场监管总局联合中国人民银行建立人民币现金机具认证制度,发布了认证目录和规则,2024年5月1日开始实施。该认证制度的建立将进一步健全阻截假币的重要金融基础设施,为金融强国和质量强国建设提供支撑。
关于发布金融科技产品认证目录(第三批)和认证规则的公告 为进一步完善金融科技产品认证体系,推动人民币现金机具行业高质量发展,市场监管总局会同中国人民银行制定了《金融科技产品认证目录(第三批)》和《金融科技产品认证规则 人民币现金机具》,现予以公告。 市场监管总局 中国人民银行 2024年4月9日
附件1:
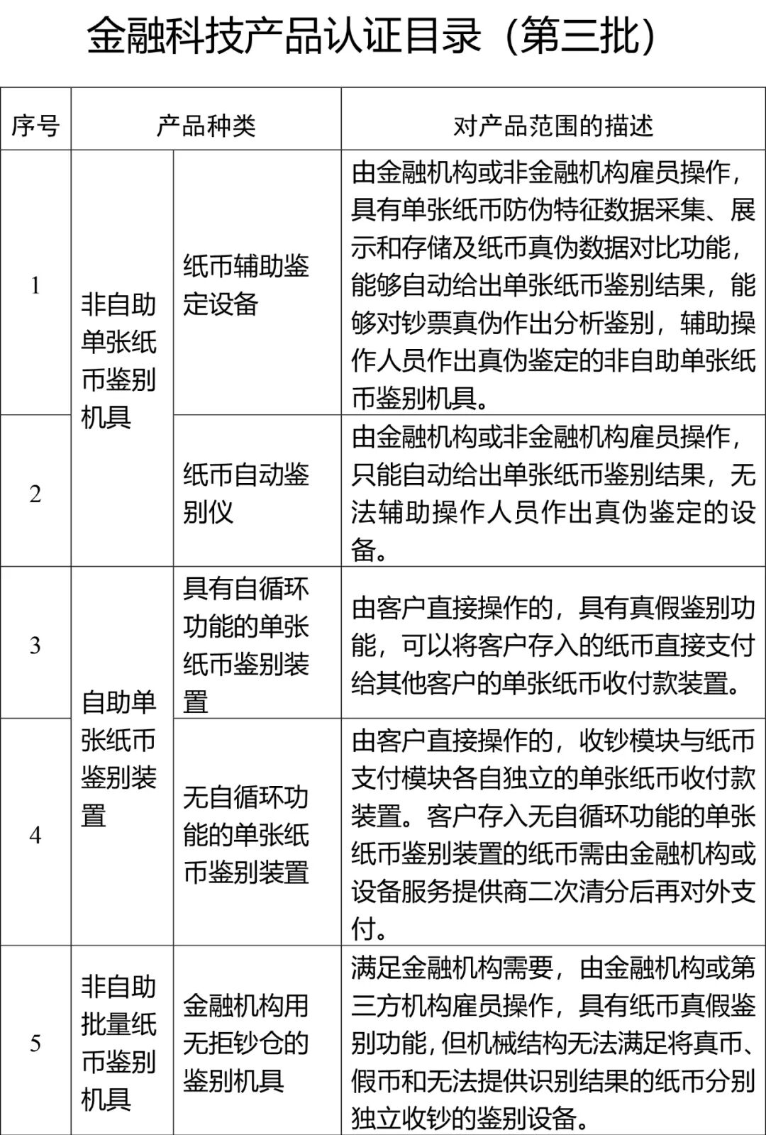
金融科技产品认证目录(第三批)
附件2:
《金融科技产品认证规则 人民币现金机具》
手机
联系电话
微信扫一扫

微信扫一扫
