0769-23059001
网站首页
关于高智
业务范围
成功案例
新闻中心
联系高智
证书查询
您当前的位置:
首页
>>
新闻中心
>>
行业新闻
警示丨未验证特种设备检验有效性,一认证机构被罚8万元!
发布日期:2024-04-17
|
返回列表
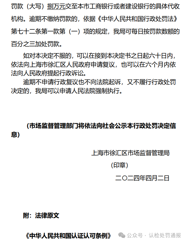
近日,徐汇区市场监督管理局发布行政处罚决定书,
上海沃众认证有限公司
因
在认证活动中未有效验证特种设备检验有效性
等原因
。被处罚款8万元。
详情如下:
声明:
本文所用视频、图片、文字部分来源于互联网,版权属原作者所有
。如涉及到版权问题,请及时和我们联系,我们会尽快在24小时内删除相关内容,谢谢!
●政策 | 这一地区拟对三体系、食品管理体系认证等实施全面奖励!
●
当今市场上,为什么ISO体系认证需求无处不在?
●
ESG证书月入15W,是机遇还是韭菜?
●
生产型企业做哪些认证,可以提高市场竞争力?都有哪些好处?
●
最新 | 全国各省份认证证书数分布!
上一篇:
这22类常见项目不纳入环评管理!
下一篇:
注意丨经营场所无法联系?这两家认证机构被列入经营异常名录!
推荐业务
+
售后服务认证
ISO20000信息技术服务管理体系
ISO22000食品安全管理体系
医疗器械质量管理体系
BSCI验厂咨询
国军标质量管理体系认证
ISO14001环境管理体系认证
ISO9001质量管理体系认证
最新资讯
ISO9001质量管理体系审核中常见的不
2024-05-18
ISO体系认证证书,企业不做年度监督审核
2024-05-18
双5万激励,绿色贸易新时代!能源、碳足迹
2024-05-18
哪些企业适合申请ISO27001认证和I
2024-05-18
企业为什么招投标需要认证?
2024-05-18
警示丨不符合项整改不做验证,校准报告不做
2024-05-18
警示丨1家认证机构注销公示!
2024-05-15
警示丨16家企业飞行检查情况通告!
2024-05-15
手机
13925721985
联系电话
0769-23059001
微信扫一扫
微信扫一扫
返回顶部